首页鸽闻公棚协会俱乐部鸽舍商城鸽业论坛鸽问拍鸽分类日记百科鸽友圈播客专栏学堂积分APP会员区
信鸽爱好者摄影园地(中信网专题图库)
手机中信网
首 页 我的作品 分类检索 摄影大赛 排行榜 奖励榜 一周之星 推荐作品 最新评论 图库公告 帮 助
  当前位置:首页 >> 分类检索 >> 赛事报道 >> 专题图片 切换到幻灯式浏览
公正,公开,公平---没有透明就没有“公”
提供者 来源 上传时间 拍摄地点 点击数 评论数 总得分
凡胡文-小兴 原创 2012/11/11 9:36:43 武汉 0 101
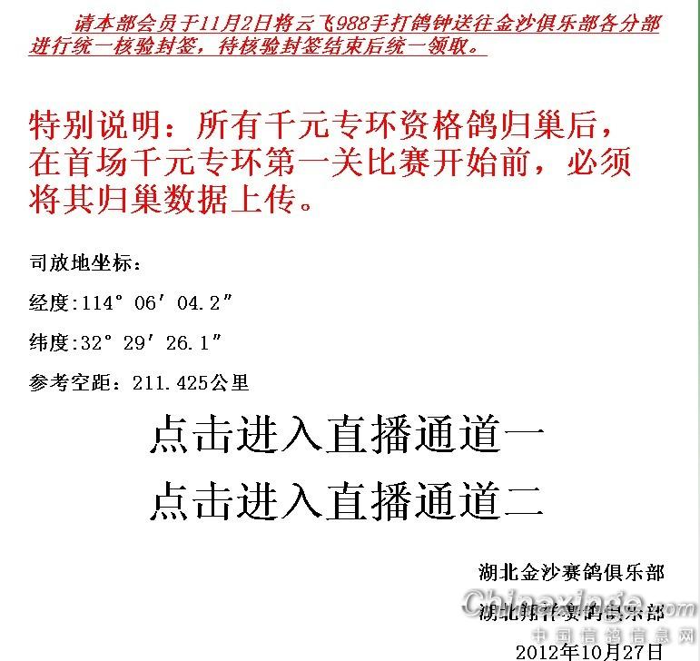
作品说明: 武汉金沙赛鸽俱乐部公布的第四届千元专环的游戏规则:-------------------------------------------------------------------------------- 特别说明:所有千元专环资格鸽归巢后,在首场千元专环第一关比赛开始前,必须将其归巢数据上 传。 湖北金沙赛鸽俱乐部 湖北翔祥赛鸽俱乐部 2012年10月27日 截止2012年11月9日18时16分,千元专环资格赛 有效归巢:2608羽 。 ----------然而“2011年11月10日晚武汉金沙赛鸽俱乐部千元专环第一关集鸽数居然达到2685羽,比千元专环资格赛有效归巢数2608羽多出77羽,请问这多出来的这77羽参赛鸽从那里冒出来的????”    
  1/1 显示 1-4 共 4张  
3
4
2
1
  1/1 显示 1-4 共 4张  
 
上一图集 ↑
 
下一图集 ↓
点赞是一种生活态度,劝劝你的小手指,点个赞吧!
0
作者的其他作品: >> 查看作者所有作品

98 2024 5
武汉鸽展
93 840 0
武汉福齐赛鸽睿翔
96 3256 3
武汉金楚赛鸽公棚
97 5261 2
武汉福齐200专
115 17398 9
巾帼英雄

下载中信网最新APP,逛图库发作品更方便!

 注: 只有会员才能打分和评论, 您的意见将为这个专题添加积分,并按排行进入首页推荐
 
 
发表评论

匿名   用户:

打分: 1分 2分 3分

微笑 龇牙 撇嘴 偷笑 坏笑 鼓励 害羞 流汗 发怒 色 666 鼓掌 大笑 笑哭了 疑问 大哭 赞 合作 玫瑰 敲打 抱抱 奋斗 酷 阴险 发呆 啤酒 咖啡 爱心 难过 鄙视
  
www.chinaxinge.com 中国信鸽信息网
Copyright© 2000-2026 ChinaXinge.com, All Rights Reserved
中国.深圳 电话: 0755-28156678、28156809 传真: 0755-28156678
用户意见在线反馈
《中华人民共和国增值电信业务经营许可证》 ICP证编号:粤B2-20040374
粤公网安备 44030902002110号